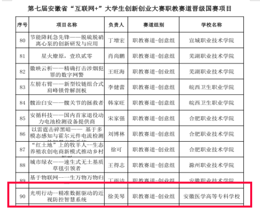
克日,,,,,第七届中国国际“互联网+”大学生立异创业大赛省级决赛和国赛资格争取赛落下帷幕。。。。。。。我校在角逐中取得优异效果,,,,,7组项目入围省赛,,,,,共斩获金奖1项,,,,,银奖1项,,,,,铜奖5项。。。。。。。其中,,,,,职教赛道金奖项目《灼烁行动——精准数据驱动的近视防控智慧系统》在排位赛中表效果优异,,,,,乐成晋级天下总决赛。。。。。。。这是我校创业项目首次入围中国国际“互联网+”大赛国赛,,,,,实现了历史性零的突破,,,,,也是我校加入该项赛事以来取得的最好效果。。。。。。。

(职教赛道晋级国赛项目)

(职教赛道金奖项目)
中国国际“互联网+”大学生立异创业大赛是我国规格最高,,,,,影响最广、规模最大立异创业赛事,,,,,大赛由教育部、中央统战部、中央网络清静和信息化委员会办公室等多12个部分派合主理。。。。。。。本届大赛以“我敢闯,,,,,我会创”为主题,,,,,以“以赛促教、以赛促学、以赛促创”为主要使命,,,,,聚焦“五育”并举的立异创业教育实践。。。。。。。大赛自5月份启动之后,,,,,全省共有65893个项目报名参赛,,,,,有2034项进入省赛,,,,,705支团队晋级省级总决赛。。。。。。。职教赛道共评选出金奖项目50项,,,,,推选出21项金奖项目代表安徽省加入国赛。。。。。。。
自尊赛启动以来,,,,,学校向导及各系部高度重视、统筹指挥,,,,,普遍发动、悉心指导,,,,,形成了向导主抓、上下联动,,,,,步伐到位、推进有序的事情时势。。。。。。。本届“互联网+”立异创业大赛校赛由立异创业学院承办,,,,,本学期初,,,,,立异创业学院在全校规模内,,,,,普遍宣传,,,,,鼎力大举普及,,,,,周全发动,,,,,鼓舞师生士气,,,,,提高全员参赛的起劲性,,,,,本届大赛我校报名项目517个,,,,,参赛学生2494人次。。。。。。。一方面,,,,,学院通过开设立异素质训练营及立异创业模拟训练营,,,,,提升学生立异创业能力,,,,,提高师生备赛水平;;;;;;;;另一方面,,,,,学院增强角逐全历程的组织治理和跟进效劳事情,,,,,约请校内外专家对指导西席和参赛团队举行精准指导,,,,,起劲为参赛师生提供“赛前培训,,,,,赛中指导和赛后复盘”效劳事情。。。。。。。暑假时代,,,,,学院约请高水平专家对晋级总决赛项目的商业妄想书、路演PPT制作和参赛视频举行重复打磨和多次修改,,,,,并组织多场模拟路演,,,,,周全提升了晋级省赛项目质量和团队水平,,,,,助力参赛团队在总决赛取得优异效果。。。。。。。
(现场路演)
立异创业学院自建设以来,,,,,通过完善制度系统建设、落实各项规章制度、规范一样平常教学治理、严抓教学质量审核、优化教学课程系统、打造学院特色事情、建设“教科研赛”“激励政策”等多项详细步伐,,,,,在构建“理论知识+专业手艺+立异头脑+实践训练”一体化立异教育模式上举行深入探索和实践。。。。。。。
敢为人先放飞青春梦,,,,,勇立潮头立功新时代。。。。。。。学校将以本次“互联网+”大赛为契机,,,,,全力做好晋级国赛项目的备赛事情,,,,,凭证“以赛促教、以赛促学、以赛促创”的要求,,,,,营造优异的立异创业校园文化,,,,,打造立异创业教育品牌,,,,,全力打造立异创业与学科建设融合、立异创业与人才作育融合、立异创业与思政教育融合的特色双创教育系统,,,,,致力作育爱党爱国,,,,,勇于继续民族再起重任的高素质立异型人才。。。。。。。(撰稿人:陈群、胡安冉;;;;;;;;审稿人:黄碧玉 核稿、编辑:姜楠)